| 收藏本站 |
首 页
  • 网站首页
  • 规章制度
    上级文件
    校内文件
  • 教务运行
    教学计划
    课程安排
    选修课
    校内考试
    国家/省级考试
  • 学籍管理
    学籍注册
    学籍异动
    学籍预警
    学历注册
    学业证书查询
  • 实践教学
    岗位实习
  • 技能竞赛
    教师竞赛
    学生竞赛
  • 质量工程
    课程建设
    专业建设
    科研教改
    科研诚信
  • 产教融合
  • 人培方案
  • 服务指南
    教务运行
    学籍管理
    考试管理
    其他

校内信息:

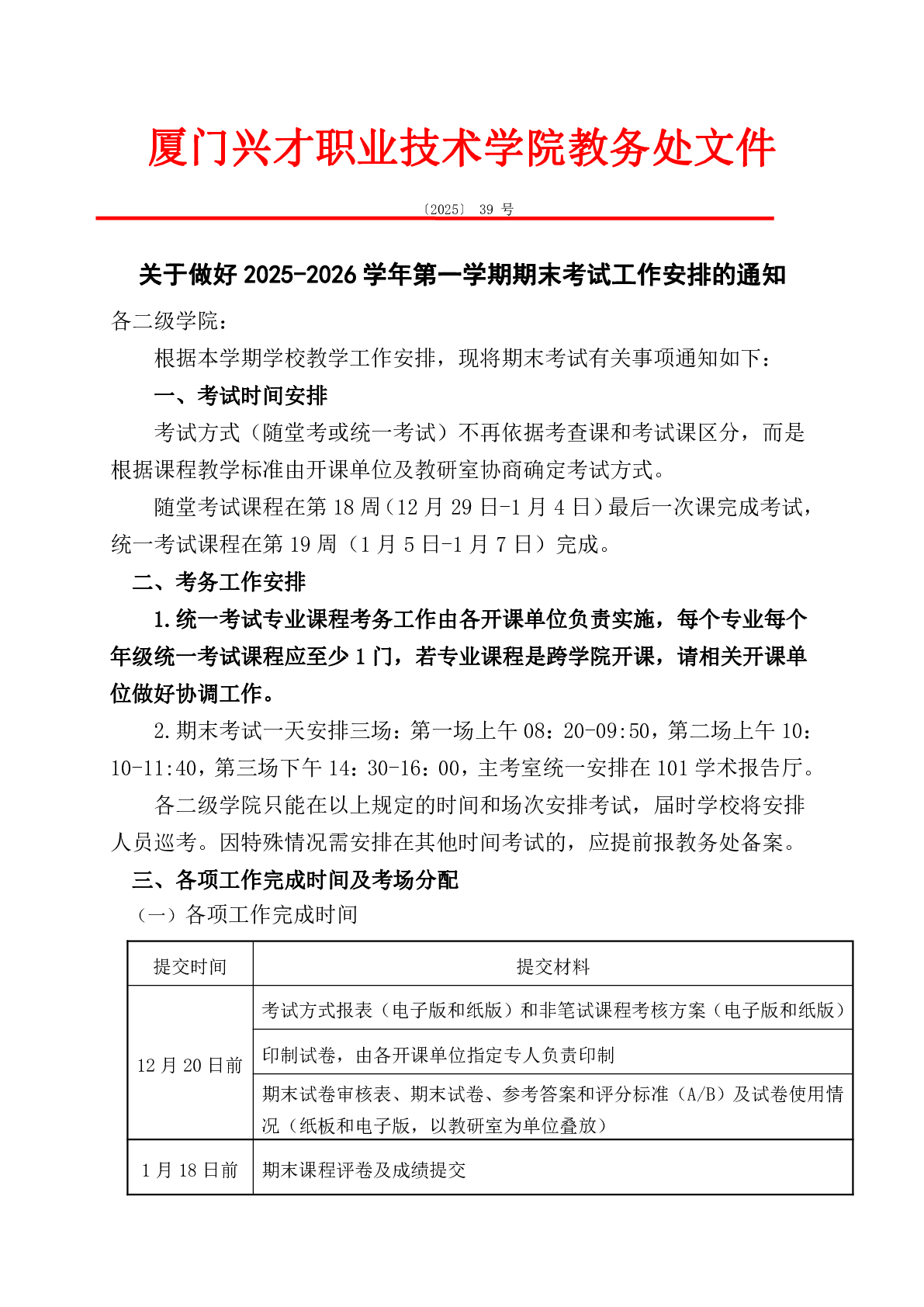
  • [12-24]·关于公布2025-2026学年第一学期期末集中考试安排的通知
  • [12-24]·2025-2026学年第一学期期末考试安排表
  • [12-04]·关于做好2025-2026学年第一学期期末考试工作安排的通知
  • [11-17]·2025-2026 学年度第一学期必修课程重修教学与考试安排表
  • [10-21]·关于做好关于做好2025-2026学年度第一学期必修课程重修教学工作通知
  • [09-24]·2025届及往届毕业生必修课程补学分教学与考试安排表
  • [09-11]·关于做好2025届及往届毕业生必修课、选修课程补学分报考通知
  • [09-10]·2024-2025学年第二学期课程补考安排表
  • [09-01]·关于做好2024-2025学年第二学期课程补考工作的通知
  • [06-13]·关于公布2024-2025学年第二学期期末集中考试安排的通知
教务运行
  • 教学计划
  • 课程安排
  • 选修课
  • 校内考试
  • 国家/省级考试
 
通知公告
  • [05-08]·转发:教育部职业教育发展中心:关于印发《职业教育教
  • [02-15]·中共中央 国务院印发《教育强国建设规划纲要(202
  • [03-01]·中国教育现代化2035
  • [03-01]·国家职业教育改革实施方案
  • [03-01]·育部关于职业院校专业人才培养方案制订工作的指导意见
  • [02-25]·教育部等六部门关于印发《职业学校校企合作促进办法》
您所在位置 > 首页 > 教务运行 > 校内考试
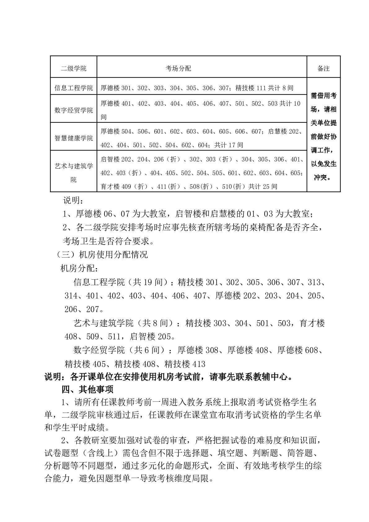
关于做好2025-2026学年第一学期期末考试工作安排的通知
日期:2025-12-04 16:18:21  操作

期末考试各种考试用表及模板.rar

期末考试相关考务文件.rar


  • 上一篇:2025-2026学年第一学期期末考试安排表
  • 下一篇:2025-2026 学年度第一学期必修课程重修教学与考试安排表
返回首页关闭页面
兄弟单位:校长办公室 | 监察审计室 | 人 事 处 | 教务处  | 招生就业处 | 财 务 处 | 基 建 处  | 后 勤 处 | 保 卫 处 | 国际交流处
  • Powered by 国微企业级CMS Code © 2003-2025 PHP168SHARP